本文总结了弗洛伊德《超越愉悦原则》中的核心理论,包括意识三层次(意识、前意识、无意识)、力比多概念、生之本能与死之本能的对立,以及自我、本我、超我的心理结构。弗洛伊德通过分析创伤性神经症等临床现象,提出了超越愉悦原则的强迫性重复概念,并最终建立了以生本能与死本能二元对立为核心的新理论框架,认为生命是生的本能暂时抵抗死之本能的产物。
《自我与本我》(专家伴读版本)这本书包含了弗洛伊德的三篇著作:《超越愉悦原则》、《群体心理学与自我分析》和《自我与本我》,我的阅读笔记将分为三篇文章进行发布,本篇记录全书的引言与《超越愉悦原则》中的知识。
另外两篇如下:
![图片[1] - AI科研 编程 读书笔记 - 【阅读】《自我与本我》阅读笔记——引言与《超越愉悦原则》 - AI科研 编程 读书笔记 - 小竹の笔记本](https://img.smallbamboo.cn/i/2025/05/26/6833ff53dc225.jpg)
![图片[2] - AI科研 编程 读书笔记 - 【阅读】《自我与本我》阅读笔记——引言与《超越愉悦原则》 - AI科研 编程 读书笔记 - 小竹の笔记本](https://img.smallbamboo.cn/i/2025/05/26/6833ff530a151.jpg)
意识、前意识、无意识(潜意识)
- 意识 (Conscious): 位于冰山的顶端,是我们当前正在感知、思考、感受的一切。这是我们能够直接意识到的部分。
- 前意识 (Preconscious): 位于冰山的中间部分,它包含了那些当前不在意识中,但可以比较容易地被回忆或带入意识的信息、记忆、思想和感受。你可以把它想象成一个“随时可取”的心理储存室。比如,你昨晚吃了什么,你的电话号码,你的朋友的名字等等,这些信息虽然你现在可能没有主动去想,但只要你愿意,就可以相对轻松地回忆起来,进入你的意识。
- 无意识/潜意识 (Unconscious): 位于冰山的底部,也是最大、最深的部分。它包含了那些不容易被意识直接接触到的思想、欲望、冲动、被压抑的记忆、童年创伤以及我们没有意识到的动机和冲突。这些内容往往是社会或个人不能接受的,因此被压抑到无意识中。尽管我们意识不到它们,但弗洛伊德认为无意识的内容对我们的思想、情感和行为有着巨大的影响。要了解无意识的内容,通常需要通过特殊的技术,比如梦的解析、自由联想、口误分析等。
力比多(Libido)
1. 弗洛伊德的力比多(Libido in Freud’s Theory)
- 定义和性质:弗洛伊德最初将力比多主要定义为性欲能量。他认为力比多是与性本能相关的心理能量,是追求快乐和满足的基础。
- 来源:他认为力比多来源于身体的性感区(如口腔、肛门、生殖器),是生之本能(Eros)的一部分。生之本能的能量也被称作情欲(力比多)。
- 发展阶段:弗洛伊德提出了力比多发展的阶段理论,包括口腔期、肛门期、性器期(俄狄浦斯情结)、潜伏期和生殖期。他认为个体在不同发展阶段,力比多会集中在不同的身体区域,并影响人格发展。
- 功能:力比多是所有精神活动(包括思想、情感、行为)的驱动力,特别是与快乐原则相关的冲动。当力比多受到压抑或无法满足时,可能会导致神经症等心理问题。同时,力比多也可以通过“升华”作用,转化为非性的、社会可接受的活动(如艺术创作、科学研究)。
- 局限性:弗洛伊德的力比多概念侧重于性本能,他认为大部分心理问题都与性欲的压抑或冲突有关,这在后来受到了许多批评,包括荣格的反对。
2. 荣格的力比多(Libido in Jung’s Theory)
- 定义和性质:荣格扩展了力比多的概念,将其视为一种普遍的生命能量或心灵能量,而不仅仅局限于性欲。他认为力比多是一种驱动人类所有心理活动的“气”或“动力”,包括性欲、创造力、精神追求、自我实现等。
- 来源:荣格认为力比多来源于整个心灵,包括意识和无意识(特别是集体无意识),并与原型(Archetypes)相关联。
- 功能:在荣格看来,力比多表现为多种形式,可以用于生长、生殖,也可以用于艺术创作、智力活动、宗教体验等。它指导着个体的“个体化”(Individuation)过程,即个体走向完整和自性(Self)实现的过程。
- 动力学:荣格的力比多是灵活和可转化的,它可以在不同的心理功能(如思维、情感、感觉、直觉)和心理态度(内倾、外倾)之间流动和转换。当力比多被阻碍时,它会寻找其他出口,导致心理症状或新的发展。
生之本能(Eros)与死之本能(Thanatos)
生之本能
驱动心灵走向发展成长。相当于图1中的水。生之本能的能量也被称为情欲(力比多),指向成长学习、与人连接、养儿育女,生命能量会不断增加。
也被称为爱本能,分为:自恋之爱、控制之爱、三角之爱、学习之爱、浪漫爱情、名利之爱、家国之爱、宇宙之爱。
死之本能
驱动心理生命走向死亡和分解。相当于图1中的太阳和天空。是有机体能量归零的倾向,指向毁灭和死亡。
自我、本我、超我
自体=本我+自我+超我
本我接近人类的兽性;超我即超越于我的东西,包括自我理想和道德禁忌;自我体现了我们的人性,介于本我和超我之间。
涅槃原则、愉悦原则、现实原则、道德原则
涅槃原则
这个原则是弗洛伊德在《超越愉悦原则》中提出的一个更深层、更基础的原则。
它与死之本能(Todestrieb)紧密相关。
核心思想是:心理系统有一种将兴奋量(tension 或 excitation)完全降低到零的趋势。这是一种追求彻底宁静、非活动、甚至回归无机状态的倾向。
可以理解为一种对最终稳定性或绝对平衡的追求,也就是生命的最终停止或寂灭状态。
弗洛伊德认为,愉悦原则是涅槃原则的一种修正,目的是将兴奋量维持在低水平或恒定水平,而不是完全归零,以维持生命活动。
愉悦原则
这是弗洛伊德早期提出的一个重要原则,与本我 (Id) 相关联。
核心思想是:心理活动的总目标是立即获得快感或满足,避免痛苦或不愉快。
当本能驱力产生紧张(不愉快)时,愉悦原则驱使个体寻求最直接、最快速的方式来降低这种紧张,获得快感。
它主要通过原初过程思维(Primary Process Thinking)运作,即不受现实限制,通过幻想、愿望满足等方式来寻求即时满足。
这是婴儿期和本我运作的主要原则。
现实原则
随着个体成长和与外部世界的互动,自我 (Ego) 逐渐发展起来,并遵循现实原则。
核心思想是:在考虑外部世界的实际情况和限制的前提下,推迟或调整本能驱力的满足方式,以更有效、更安全地达成目标。
它不像愉悦原则那样寻求立即满足,而是能够忍受一定程度的紧张和等待,以寻找现实可行的满足途径。
它主要通过次级过程思维(Secondary Process Thinking)运作,这是一种逻辑的、理性的、面向现实的思维方式。
现实原则是愉悦原则的修正和补充,它帮助个体在现实世界中生存和适应。
道德原则
弗洛伊德并没有明确提出一个与“愉悦原则”和“现实原则”并列的、规范心理运作的“道德原则”。然而,道德的观念和约束在弗洛伊德理论中是通过超我 (Superego) 体现的。
超我代表了社会、文化和父母内化的道德规范、价值观和禁忌。
超我的功能包括:
良心 (Conscience):监督自我的行为,如果行为违反道德规范,会引起内疚感和羞耻感。
理想自我 (Ego Ideal):设定个体的行为标准和追求目标。
超我通过批判、惩罚(内疚)或奖励(自豪)来影响自我,从而对个体的行为进行道德规范。
虽然不是一个像前两个那样描述本我或自我运作方式的“原则”,但超我代表的道德约束对个体行为有着至关重要的影响。所以,当提到“道德原则”时,通常是指超我所内化的并施加的道德要求和标准。
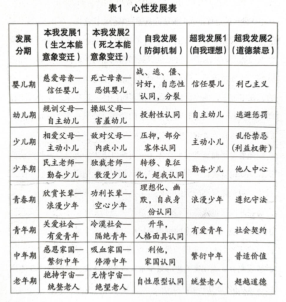
心性发展表
![图片[3] - AI科研 编程 读书笔记 - 【阅读】《自我与本我》阅读笔记——引言与《超越愉悦原则》 - AI科研 编程 读书笔记 - 小竹の笔记本](https://img.smallbamboo.cn/i/2025/05/26/6833ff528e474.jpg)
Gemini总结《超越愉悦原则》
好的,《超越愉悦原则》是弗洛伊德后期思想的一个重要转折点。在这本书的 I 到 VII 章中,他通过观察一些临床和日常现象,对之前占据核心地位的“愉悦原则”提出了质疑,并最终提出了“死的本能”和“强迫性重复”等新的概念。
以下是根据 I-VII 章梳理出的弗洛伊德提出的观点/假设和否定的观点,以搭建其理论框架:
核心起点:
- 提出的观点/假设:心理活动的主导原则是愉悦原则 (Pleasure Principle)。其目标是降低心理系统的兴奋量(紧张感),追求快感,避免痛苦。心理装置努力保持最低或恒定的兴奋量水平。
挑战与观察(I-III 章):
- 观察到的现象(对愉悦原则的挑战):
- 创伤性神经症 (Traumatic Neuroses):患者不断重复与创伤经历相关的梦境和情境,即使这些重复带来巨大的痛苦而非愉悦。
- 儿童的游戏 (Children’s Play):例如“fort-da”游戏,儿童重复玩弄抛弃-找回的棉线轴,重演母亲离开(不愉快)的情境。这似乎不是为了立即获得愉悦。
- 移情性神经症中的重复 (Repetition in Transference Neuroses):患者在治疗关系中不由自主地重复过去的痛苦关系模式和经历,这往往带来新的痛苦,而非愉悦。
- 一些人的命运反复 (Repetition of Fate):有些人似乎总是陷入相似的、不幸的命运模式中(例如,婚姻失败、事业受挫等),仿佛有一种内在的力量驱使他们重复这些经历。
- 提出的观点/假设:存在一种比愉悦原则更原始、更深层、更具强制性的力量——强迫性重复 (Repetition Compulsion / Wiederholungszwang)。这种力量驱使个体重复过去的经验,包括那些未能带来愉悦甚至带来痛苦的经验。强迫性重复似乎是本能驱力自身的一个属性。
寻找解释与引入新的本能概念(IV-VI 章):
- 提出的观点/假设:如果强迫性重复是本能驱力的一种体现,那么本能驱力的基本性质可能并非仅仅服务于愉悦原则。
- 引入新的生物学猜想:弗洛伊德借鉴了魏斯曼(Weismann)关于生殖质不朽的观点,并进一步推测,本能驱力的基本性质是保守的 (Conservative Nature of Drives)。它们趋向于恢复有机体曾经存在过的一种较早的状态。
- 否定的观点:本能驱力仅仅是为了获得新的满足和发展。
- 提出的重要假设:如果所有本能都趋向于恢复早先状态,那么有机生命体所能恢复的最早状态是什么?是无机状态。
- 引入核心概念:存在一种基本的本能驱力,其目标是将生命回归到无机状态——这便是死的本能 (Death Drive / Todestrieb)。
- 提出的观点/假设:与死的本能相对立的是生的本能 (Life Drives / Eros),它代表着联结、结合、保存、整合和繁殖的倾向。生的本能努力将生命物质整合成越来越大的单位,抵抗死的本能的分散和瓦解作用。
- 引入新的原则:死的本能的目标是将兴奋量降低到零,这对应着涅槃原则 (Nirvana Principle)。愉悦原则是自我为维持生命而对涅槃原则进行的一种修正,它不是寻求完全归零,而是将兴奋量保持在低水平或恒定水平。
- 理论框架的扩展:心理生活是生的本能和死的本能之间的持续协同与冲突的产物。死的本能可以指向内部(自我破坏、受虐)或外部(攻击、破坏、施虐)。攻击性驱力是死的本能转向外部的表现。愉悦原则则在两大类本能的相互作用中发挥调节作用,试图处理由此产生的兴奋量。
总结与结论(VII 章):
- 提出的观点/假设:愉悦原则并非心理活动中唯一或最基础的原则。强迫性重复的存在,以及其可能带来的不愉快,证明了一种更原始、更基础的力量在起作用。
- 理论框架的深化:这种更基础的力量根植于本能的保守性质,最终体现在死的本能及其寻求回归无机状态(涅槃原则)的倾向。生命本身是一种迂回,是生的本能对死的本能瓦解作用的一种暂时的抵抗。最终,有机体将无法抵御死的本能的内部压力或外部侵害,而回归无机状态。
- 愉悦原则的地位:愉悦原则虽然重要,但它更多的是自我为了服务于生的本能(维持生命)而采用的一种调节机制,它从属于更深层的强迫性重复(死的本能的体现)和涅槃原则。它努力将本能活动产生的兴奋量维持在最佳水平,以避免痛苦,但无法阻止最终的解体趋势。
总结图示(简略框架):
- 起始:愉悦原则 (降低紧张,追求快感)
- 挑战:无法解释的现象 (创伤梦,儿童游戏,移情重复,命运重复) -> 引入 强迫性重复 (独立于愉悦,强制性)
- 解释强迫性重复:本能驱力的 保守性质 (恢复早先状态)
- 推导最根本的保守本能:死的本能 (回归无机状态) -> 对应 涅槃原则 (兴奋量归零)
- 对立力量:生的本能 (联结,整合,保存)
- 心理动力:生的本能 与 死的本能 的持续协同与冲突
- 愉悦原则/现实原则的地位:自我的调节机制,服务于生的本能,但最终从属于死的本能和涅槃原则。
- 最终归宿:生命是暂时的抵抗,最终回归无机 (死的本能的胜利)。
《超越愉悦原则》通过对异常现象的深入观察和大胆的生物学-哲学推测,极大地扩展了弗洛伊德的本能理论,从原先主要关注里比多(性本能,后归入生本能)和自我保存本能的冲突,转向了更根本的生本能与死本能的二元对立。这是理解弗洛伊德后期攻击性理论和创伤理论的关键。
![图片[4] - AI科研 编程 读书笔记 - 【阅读】《自我与本我》阅读笔记——引言与《超越愉悦原则》 - AI科研 编程 读书笔记 - 小竹の笔记本](https://img.smallbamboo.cn/i/2025/05/26/6833fee938827.jpg)
2. 论文总结类文章中涉及的图表、数据等素材,版权归原出版商及论文作者所有,仅为学术交流目的引用;若相关权利人认为存在侵权,请联系本网站删除,联系方式:i@smallbamboo.cn。
3. 违反上述声明者,将依法追究其相关法律责任。






























暂无评论内容